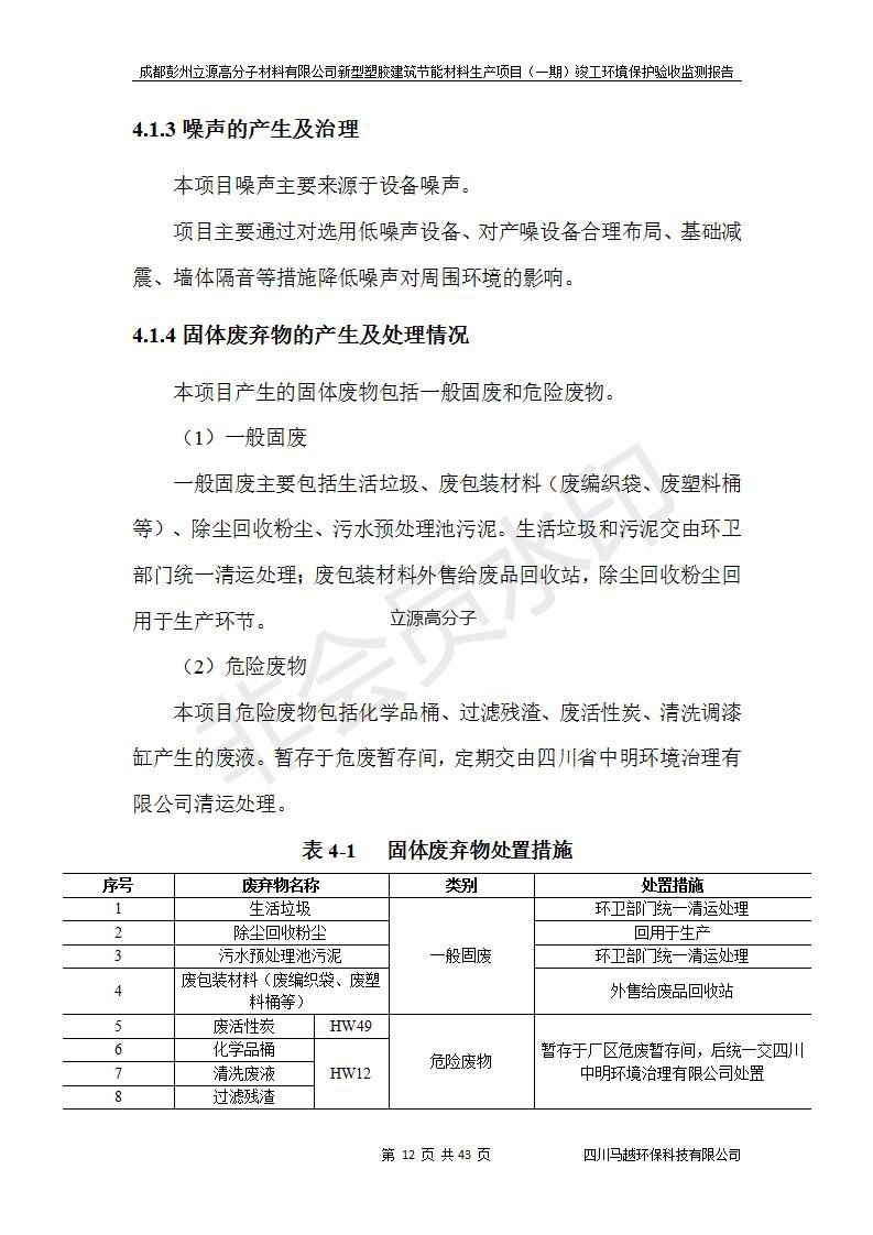
邮箱登录
成都立源高分子材料有限公司
名称
描述
内容
Please enter the product keyword
环保涂料解决方案提供商,专注于内外墙一体板、铝单板、家具/门业水性涂料、UV涂料涂装集中解决方案。
网站首页
公司简介
产品展示
新闻资讯
咨询预订
联系我们
环保 / 优质 / 实用
Green/high quality/practical
立源,高品质涂料品牌
新闻资讯
News information
公司新闻
行业资讯
技术介绍
14
+
News
information
搜索
标题
摘要
内容
《环境影响报告书》通过验收
来源:
|
作者:
xidong
|
发布时间:
2541天前
|
6793
次浏览
|
🔊
点击朗读正文
❚❚
▶
|
分享到:
公司《新型塑胶建筑节能材料生产项目 环境影响 报告书》已通过验收,现依法进行公示
上一篇:
保温装饰一体板已被国家发改委列入鼓励类产......
下一篇:
环保税开征,对涂料行业带来哪些影响?